概要・沿革
概 要
総合研究機構は、本学の研究プロジェクトや個々の研究について総合的な指針を示すことで、時代に求められる研究開発を促進することによって、 福岡工業大学が社会と地域に貢献することに資するための組織です。
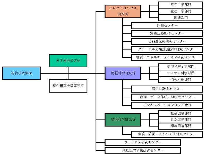
組織図

沿革
| H10.04 | 学術支援機構 発足 |
| H12.04 | 実用化技術研究所、リエゾンオフィス 発足 |
| H13.04 | 会員制技術交流組織「FITテクノクラブ」発足 |
| H13.08 | 政府主催「産学官連携サミット」のメンバーに選ばれる |
| H16.04 | 文部科学省学術研究高度化推進事業 「産学連携研究推進事業」に選定 |
| H17.04 | 文部科学省学術研究高度化推進事業 「ハイテク・リサーチ・センター整備事業」に選定 |
| H17.10 | 総合研究機構 設立 「エレクトロニクス研究所」「情報科学研究所」を統括し新たに「環境科学研究所」を発足 産学連携推進室を発足 (実用化技術研究所及びリエゾンオフィスの業務を移行) |
| H22.07 | 経済産業省研究推進事業 「ロボット産業振興会議ロボット技術実用化事業」に選定 |
| H22.08 | 経済産業省研究推進事業 「戦略的基盤技術高度化支援事業」に2件選定 |
| H25.07 | 文部科学省研究推進事業 「私立大学戦略的研究基盤形成支援事業」に選定 |
| H27.06 | 文部科学省研究推進事業 「私立大学戦略的研究基盤形成支援事業」に選定 |